我是医生, 我要登录 注册
医院图片

常州市第二人民医院城中院区

常州市第二人民医院始建于1943年,前身为武进县立医院,1946年更名为武进公立医院,1950年更名为常州市康复医院,1956年更名为常州市第二人民医院,2000年成为南京医科大学附属医院。经过70年的建设,常州市第二人民医院现已发展成为一... 所科室设置齐全、技术力量雄厚、医疗设备先进、学术水平较高,集医疗、教学、科研、预防为一体的现代化三级甲等综合性医院。 截止2012年,医院(两个院区)总占地面积280亩,总建筑面积近25万平方米,有职工约2300余人,其中高级职称310人,中级职称516人,博士、硕士学位289人,教授、副教授37人。拥有博士生培养点1个,硕士生培养点12个,博士生、硕士生导师56人,江苏省医学创新团队1个(内分泌科),江苏省医学领军人才1名,江苏省医学重点人才1名,江苏省医学重点人才(联合共建)1名。 详情
别名: 南京医科大学附属医院
地址: 江苏省常州市天宁区兴隆巷29号 查看地图
经济类型: 公立
医院等级: 三级甲等
医院电话: 0519-88104931
创办时间: 1943
是否医保:
病床张数: 1200张

诊疗特色

优势科室

  医院普外科、骨科、内分泌科、胸外科、心内科、呼吸内科、肿瘤科、放疗科的数十项技术在国内、省、市居领先或先进水平。近年来,医院组建了代谢病诊治中心、胃肠病中心、创伤急救中心、消化道肿瘤多学科诊治中心、肿瘤中心、骨质疏松诊治中心、心肺诊疗中心等多学科综合诊疗中心,开设了糖尿病护理门诊、慢性伤口门诊、造口门诊、PICC门诊、影像介入与咨询门诊、助产士门诊等特色门诊。

医院科室

一级科室 二级科室
内科 心内科(城中) 呼吸内科(城中) 消化内科(城中) 神经内科(城中) 肾内科(城中) 血液内科(城中) 内分泌科(城中) 糖尿病护理门诊 风湿免疫科(城中)
外科 普外科专科门诊 胃肠外科(城中) 心胸外科(城中) 血管外科专科门诊 血管外科高志伟 神经外科(城中) 肝胆外科(城中) 泌尿外科(城中) 泌尿外科治疗室
骨科 骨科专科门诊 骨伤科
儿科 儿科(城中) 小儿心血管内科
耳鼻咽喉头颈科 耳鼻咽喉科(城中) 颈部外科(城中)
眼科 眼科(城中) 白内障专科

便民攻略

缴费攻略

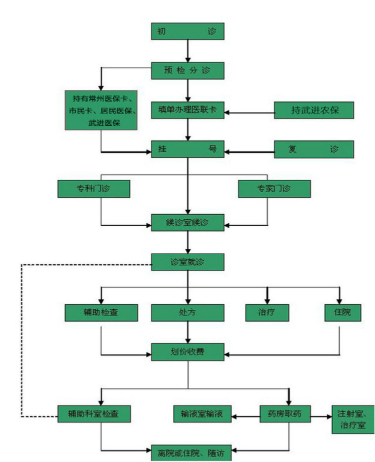
医院就诊流程如下:

检查攻略

一楼是常规的血尿检查科室,还有放射科。二楼在是B超以及心电图的科室检查。

取药攻略

医院一个有一个药房,就是坐落在一楼的药房,根据医生给你开具的处方去缴纳费用之后去办理。

住院攻略

对于需要办理住院手续的 办理可以根据医生开具的住院证明去一楼的住院部进行办理,正常缴费之后就可以入院接受治疗。

患者评价来自微医平台患者诊后评价

  • 患者头像

    赵**

    疾病: 糖尿病 满意度: 很满意

    医生服务好,工作认真

    2023-04-04 12:09:32 (就诊后60天) 来源:挂号网

  • 患者头像

    祁**

    疾病: 尚未确诊 满意度: 满意

    挺好的医生

    2023-03-27 10:18:01 (就诊后70天) 来源:挂号网

点击查看更多
  • 患者头像

    彭**

    疾病: 支气管炎 满意度: 很满意

    开的药对咳嗽有效

    2023-03-25 09:49:24 (就诊后93天) 来源:挂号网

  • 患者头像

    吴**

    疾病: 肠息肉 满意度: 很满意

    张主任对病人负责,医术精湛。

    2023-03-23 12:23:13 (就诊后14天) 来源:挂号网

  • 患者头像

    吴**

    疾病: 肠息肉 满意度: 很满意

    张主任人非常好,经验丰富。

    2023-03-23 12:20:01 (就诊后189天) 来源:挂号网

  • 患者头像

    吴**

    疾病: 萎缩性胃炎 满意度: 很满意

    张主任对待病人有耐心,态度好,技术好。

    2023-03-23 12:16:20 (就诊后210天) 来源:挂号网

  • 患者头像

    孙**

    疾病: 高血压 满意度: 很满意

    王主任医术水平极高,为我治病认真负责,真使我从心底里感谢!

    2023-03-21 22:23:35 (就诊后118天) 来源:挂号网

  • 患者头像

    承**

    满意度: 很满意

    待人热情,讲解耐心,态度暖心,工作有责任心。

    2023-03-18 11:25:52 (就诊后12天) 来源:挂号网

  • 患者头像

    张**

    疾病: 肛周脓肿 满意度: 很满意

    是我见过最有耐心,又有水平的医生

    2023-03-14 12:10:39 (就诊后1天) 来源:挂号网

  • 患者头像

    李**

    疾病: 满意度: 非常不满意

    自己开的单子看报告还要重新挂号,原本不太痛看了已后痛的不能上厕所了,伤口已经愈合她用手又把它把扒裂开

    2023-03-10 16:26:16 (就诊后4天) 来源:挂号网

  • 点击查看更多

词条标签

权威编辑

医生头像

创建者:林敏

常州市第二人民医院城中院区 消化内科(城中)

互联网医学百科

基于健康医疗大数据的全国家庭健康服务平台,欢迎广大医生参与加入医学词条的创建及优化!

词条统计

浏览次数: 7286

编辑历史: 2

最近更新:2022年07月17日 00:00

常州市第二人民医院城中院区

网友、医生言论仅代表其个人观点,不代表本站同意其说法,本站不承担由此引起的法律责任

微医提供平台支持 Copyright 2011-2017版权所有。  浙ICP备15034772号-2

浙公网安备 33048302000102号